就业信息
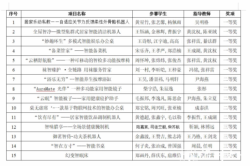
第八届中国高校智能机器人创意大赛于2025年8月20日-22日在余姚举行,大赛设3个主题赛(创意类机器人,魔方机器人,格斗机器人)、4个专项赛(ROS技术应用、足式机器人、VEX U、产教融合),汇聚了来自全国752所高校的10880支队伍、近47000名大学生同台竞技。经过层层选拔,温大机电师生最终斩获一等奖6项,二等奖5项,三等奖4项,共15项(全校一共17项)。
参赛队伍合影
在教务处的大力支持下,机电学院统筹协调赛事组织工作,吸纳了来自机电学院、电电学院、苏步青学院等学院的近220余名同学报名参加,学院组建了由教授、骨干教师组成的指导团队,围绕智能技术应用、产品结构设计等关键技术领域开展多场专项培训,通过模拟分析、项目路演等形式提高作品整体质量,提升学生综合能力,为学生在竞赛中取得更好的成绩奠定了坚实的基础。比赛深度融合跨学科知识,突出创新与实践并重,为培养复合型创新人才起到了引导示范作用。
决赛前辅导
相关链接://wdapp.wzrb.com.cn/app_pub/xw/jy/202508/t20250825_566644.html?docId=566644
中国浙江省温州市茶山高教园区 电话:0577-86598000
中国浙江省温州市学院中路276号 电话:0577-86598000
Copyright © 少妇白洁-少妇白洁全集无删减|少妇白洁香艳往事在线看 Wenzhou University All Rights Reserved. 浙ICP备07006821号-1 浙公网安备 33030402000759号